在查重过程中,引用的参考文献是影响重复率的重要因素之一,正确处理参考文献不仅能降低重复率,还能体现学术规范性,需要明确查重系统对参考文献的识别规则,多数查重系统(如知网、Turnitin等)会设置“参考文献”这一独立模块,通过识别特定的格式标记(如方括号编号、作者、年份等)来判断内容是否属于参考文献部分,但不同系统的识别能力存在差异,部分系统可能对GB/T 7714格式识别较好,而对APA、MLA等国际格式的支持较弱,因此需根据目标期刊或学校的要求调整参考文献格式。

引用方式直接影响重复率,直接引用需使用引号标注,并注明页码,但即使如此,若引用比例过高(通常超过总文字的3%),仍可能被判定为重复,建议采用“释义”或“转述”的方式,即用自己的语言重新表述原意,同时保留核心观点和文献来源,将“根据张三(2025)的研究,气候变化导致北极冰川每年减少1.3%”改为“张三(2025)指出,北极冰川因气候变化呈现逐年消融的趋势,年均缩减率达1.3%”,这种方式既保留了文献信息,又能有效降低重复率。
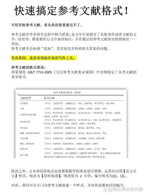
参考文献的著录细节不容忽视,作者姓名、出版年份、文章标题、期刊名称等信息的错误或缺失,可能导致查重系统无法正确识别,从而将参考文献内容计入正文重复率,若未标注引用页码,系统可能将引用内容视为正文抄袭,需确保参考文献格式与目标要求完全一致,包括标点符号、字体、缩进等细节,以下为常见参考文献格式示例:
| 文献类型 | 格式要求示例 |
|---|---|
| 期刊论文 | 作者. 题名[J]. 期刊名, 出版年, 卷(期): 起止页码. |
| 专著 | 作者. 书名[M]. 版本(初版不注). 出版地: 出版者, 出版年: 引文页码. |
| 学位论文 | 作者. 题名[D]. 保存地点: 保存单位, 年份. |
对于网络资源等特殊文献,需补充引用日期和获取路径,作者. 题名[EB/OL]. (更新日期)[引用日期]. 获取路径”,避免使用“私人通信”“未发表数据”等无法查证的文献,这类内容在查重时可能被系统忽略,影响学术严谨性。
另一个关键点是引用比例的控制,即使所有文献都正确标注,若引用内容占全文比重过大,仍可能被判定为“过度引用”,某论文中直接引用和转述内容占比超过20%,即使格式正确,也可能因缺乏原创性而被退回,应增加个人分析、案例论证或对比研究等内容,平衡引用与原创的比例。

需注意查重系统的“阈值”设置,多数系统以连续13个字符重复为判定标准,若参考文献列表中出现连续字符重复(如多篇文献的出版社名称相同),可能触发误判,建议通过调整语序、使用缩写或全称等方式避免此类情况。“科学出版社”可统一为“科学出版社”或“Science Press”,但需全文保持一致。
相关问答FAQs:
Q1:为什么参考文献格式正确仍被标红?
A:可能原因包括:①查重系统未识别到格式标记,导致内容被计入正文重复;②引用比例过高,系统判定为过度引用;③文献来源为非公开出版物(如内部报告),系统无法匹配到正确来源,建议检查格式细节,控制引用比例,并优先选择公开可查的文献。
Q2:如何降低直接引用的重复率?
A:可采用以下方法:①缩短引用长度,仅保留核心观点;②使用释义或转述,替换原文句式和词汇;③增加对引用内容的批判性分析,如“该研究忽略了地域差异,导致结论存在局限性”,确保在改写后仍正确标注文献来源。

