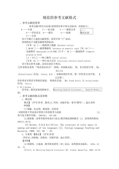
在学术论文写作中,参考文献格式的规范性与字号设置是体现学术严谨性的重要细节,不同学术期刊、高校或出版社对参考文献的格式要求可能存在差异,但核心原则是确保信息完整、格式统一、便于读者溯源,本文将围绕论文参考文献格式的常见类型及字号设置展开详细说明,帮助作者准确掌握相关规范。

参考文献格式的常见类型
参考文献格式主要分为国际通用格式与国内通用格式两大类,具体包括APA、MLA、Chicago、GB/T 7714等标准,不同格式对文献要素的排序、标点符号及字号要求均有明确规定,APA格式(美国心理学会格式)常用于社会科学领域,其要求参考文献列表按作者姓氏字母排序,使用悬挂缩进,字号通常为小四号(12pt);MLA格式(现代语言协会格式)多用于人文学科,强调作者姓名与页码的标注,字号同样建议小四号;GB/T 7714则是中国国家标准,广泛用于中文论文,要求按出现顺序编码,字号一般为五号(10.5pt)或小四号,需根据具体期刊要求调整。
字号设置的基本规则
字号是参考文献格式中的基础要素,直接影响文档的视觉层次与可读性,通常情况下,参考文献正文的字号需与论文主体文字保持一致或略小,以区分正文内容与参考文献信息,以中文论文为例,若正文使用小四号(12pt)字体,参考文献正文可采用五号(10.5pt)字体,而文献标题(如“参考文献”四字)可加粗并使用小四号或四号(14pt)字体以突出显示,英文论文中,参考文献正文一般推荐使用Times New Roman字体,字号为10pt或12pt,与正文一致,标题可加粗并增大至12pt或14pt。
不同文献类型的格式示例与字号说明
为更直观地展示字号与格式的对应关系,以下通过表格列举几种常见文献类型的格式示例(以GB/T 7714和APA格式为例),并标注字号要求:
| 文献类型 | GB/T 7714格式(字号:五号/10.5pt) | APA格式(字号:10pt) |
|---|---|---|
| 期刊文章 | [1] 作者. 题名[J]. 刊名, 年, 卷(期): 起止页码. | Author, A. A. (Year). Title of article. Title of Periodical, volume(issue), pages. |
| 普通图书 | [2] 作者. 书名[M]. 版本项. 出版地: 出版者, 出版年: 引文页码. | Author, A. A. (Year). Title of book. Publisher. |
| 学位论文 | [3] 作者. 题名[D]. 保存地: 保存单位, 年份. | Author, A. A. (Year). Title of dissertation (Doctoral dissertation, Name of Institution). |
| 专利文献 | [4] 专利申请者. 专利题名: 专利国别, 专利号[P]. 公告日期或公开日期. | Inventor, A. A. (Year, Month Day). Title of patent U.S. Patent XXXXXXX. |
字号说明:

- 表格中文字部分(如作者、题名、刊名等)均采用规定字号,标点符号使用全角(中文)或半角(英文),避免混用。
- 文献序号(如[1]、[2])需与正文引用标注对应,字号可与正文一致或略小,通常不大于正文字号。
- 多行文献需采用悬挂缩进(首行缩进0字符,后续行缩进2字符),可通过Word段落设置调整。
字号调整的注意事项
- 统一性原则:同一篇论文中所有参考文献的字号、字体、行间距需保持一致,避免出现混用,若部分文献使用五号字体,部分使用小四号,会导致整体格式混乱。
- 期刊/机构要求:部分期刊或学校会提供明确的参考文献格式模板,字号要求可能存在特殊规定(如参考文献标题用黑体、正文用宋体等),需优先遵循其指南。
- 可读性平衡:字号过小(如小于9pt)会影响阅读体验,过大(如大于12pt)则可能破坏文档整体协调性,建议根据正文字号合理调整,通常参考文献字号比正文小0.5-1号为宜。
- 特殊元素处理:文献中的英文标题、期刊名等需使用斜体(如APA格式),而中文文献则不使用斜体;网址链接、DOI号等需保持完整,字号与正文一致。
相关问答FAQs
Q1: 参考文献的字号必须与正文一致吗?
A1: 不一定,参考文献的字号通常可与正文一致或略小,具体需根据学术规范或期刊要求调整,中文论文正文若使用小四号(12pt)字体,参考文献正文可采用五号(10.5pt)字体,以区分正文内容与参考文献信息,但需确保全文统一。
Q2: 如果参考文献较多,是否可以通过缩小字号来节省篇幅?
A2: 不建议随意缩小字号,参考文献的字号需以保证可读性为前提,一般不低于五号(10.5pt)或10pt,若篇幅过长,可通过优化文献条目(如剔除次要文献)、调整排版(如缩小行间距至1.5倍)等方式解决,而非单纯依赖字号调整,以免影响学术严谨性与阅读体验。
