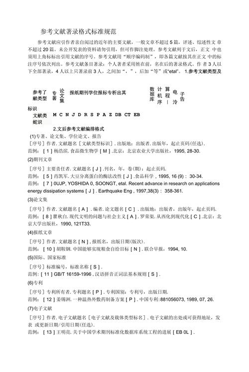
参考文献是学术研究和论文写作中不可或缺的重要组成部分,它不仅体现了作者对前人研究成果的尊重与借鉴,也为读者提供了深入探究相关领域的线索,国家标准格式对参考文献的著录规则进行了统一规范,确保了文献信息的准确性和一致性,便于学术交流与信息检索,根据GB/T 7714—2025《信息与文献 参考文献著录规则》,常见的参考文献类型包括专著、期刊文章、学位论文、专利文献、标准文献等,不同类型的文献在著录时需遵循特定的格式要求,以下将结合具体示例,详细说明国家标准格式下各类参考文献的著录方法及注意事项。

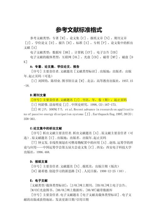
专著文献的著录格式
专著是指以单本形式出版的著作,包括图书、古籍、报告等,其著录格式为:主要责任者. 题名: 其他题名信息[文献类型标识/文献载体标识]. 版本项. 出版地: 出版者, 出版年: 引文页码[引用日期]. 获取和访问路径. DOI.
“主要责任者”不超过3个时全部列出,超过3个时只列前3个,后加“等”(英文用“et al.”);“题名”需使用全称,若有副标题则用“:”分隔;“文献类型标识”如普通图书为[M],会议录为[C],报告为[R];版本项为第1版时不著录,修订版、重印版等需注明“修订版”“重印版”;出版地通常为出版社所在城市,需具体到省、市(如“北京”“上海”);出版者为出版社全称;引文页码需标注具体引用的页码范围;引用日期和获取路径为网络资源时必备,DOI为数字对象唯一标识符。
示例:[1] 刘国钧, 陈绍业, 王凤翥. 图书馆目录[M]. 北京: 高等教育出版社, 1957: 15-18.
[2] 昂温 G, 昂温 P S. 外国出版史[M]. 陈生铮, 译. 北京: 中国书籍出版社, 1988.
[3] 全国信息与文献标准化技术委员会. GB/T 7714—2025 信息与文献 参考文献著录规则[S]. 北京: 中国标准出版社, 2025: 3-5.
专著中的析出文献著录格式
析出文献指从专著中选取的某一章节、文章或附录等,其格式为:析出文献主要责任者. 析出文献题名[文献类型标识/文献载体标识]//专著主要责任者. 专著题名: 其他题名信息. 版本项. 出版地: 出版者, 出版年: 析出文献的页码[引用日期]. 获取和访问路径. DOI.
示例:[4] 程根伟. 1998年长江洪水的成因与减灾对策[M]//许厚泽, 赵其国. 长江流域洪涝灾害与科技对策. 北京: 科学出版社, 1999: 32-36.
[5] 马克思. 工资、价格和利润》的报告札记[M]//马克思, 恩格斯. 马克思恩格斯全集: 第44卷. 北京: 人民出版社, 1982: 505.
连续出版物(期刊)文献著录格式
连续出版物包括期刊、报纸等,期刊文章的著录格式为:主要责任者. 文献题名[J]. 期刊名, 年, 卷(期): 起止页码[引用日期]. 获取和访问路径. DOI.
“期刊名”需用全称,也可用国际标准刊号(ISSN)代替;“卷号”为期刊的卷序号,“期号”需加括号标注,如“2025, 35(2)”;起止页码需完整标注;网络期刊需引用日期和获取路径。
示例:[6] 李晓东, 张庆红, 叶瑾琳. 气候学研究的若干理论问题[J]. 北京大学学报(自然科学版), 1999, 35(1): 101-106.
[7] CAPLAN P. Cataloging internet resources[J]. The Public Access Computer Systems Review, 1993, 4(2): 61-66.
报纸文献的格式为:主要责任者. 文献题名[N]. 报纸名, 出版日期(版次)[引用日期]. 获取和访问路径.
示例:[8] 丁文祥. 数字化时代将带来什么[N]. 文汇报, 1998-12-27(5).
学位论文、专利文献及标准文献著录格式
学位论文的著录格式为:主要责任者. 题名[D]. 保存地点: 保存单位, 年份.
示例:[9] 张志祥. 间断动力系统的随机扰动及其在守恒律方程中的应用[D]. 北京: 北京大学数学学院, 1998.
专利文献的格式为:专利申请者或所有者. 专利题名: 专利国别, 专利号[P]. 公告日期或公开日期[引用日期]. 获取和访问路径.
示例:[10] 姜锡洲. 一种温热外敷药制备方案: 中国, 88105607.3[P]. 1989-07-26.
标准文献的格式为:主要责任者. 标准名称: 标准编号 标准名称[S]. 出版地: 出版者, 出版年.
示例:[11] 全国信息技术标准化技术委员会. GB/T 20000.1—2025 标准化工作指南 第1部分: 标准化和相关活动的通用术语[S]. 北京: 中国标准出版社, 2025.

电子资源著录格式
电子资源包括网页、数据库、电子期刊等,其著录格式为:主要责任者. 题名文献类型标识/文献载体标识. 出版地: 出版者, 出版年(更新或修改日期)[引用日期]. 获取和访问路径. DOI.
“文献类型标识/文献载体标识”如联机网络为[OL/DB],光盘为[CD-ROM/M];引用日期需标注具体到年、月、日;获取路径需为可直接访问的URL。
示例:[12] 萧钰. 出版业信息化迈入快车道[EB/OL]. (2001-12-19)[2002-04-15]. http://www.creader.com/news/20011219/200112190019.html.
[13] PEAKE S. The role of academic libraries in the digital age[DB/OL]. London: University College London, 2025(2025-09-10)[2025-10-01]. https://discovery.ucl.ac.uk/10043234/.
参考文献著录注意事项
- 责任者著录:个人责任者需注明姓名,姓氏在前,名字缩写在后(如“张伟”为“Zhang W”);机构责任者用全称,不得简写;3个以内责任者全部列出,超过3个用“等”或“et al.”省略。
- 标点符号:严格使用国家标准规定的标点符号,如题名后的“.”、出版地后的“:”、出版者后的“,”、页码连接的“-”等,避免使用全角或半角混用。
- 页码标注:专著需标注引用内容的起止页码,如“15-18”;期刊文章需标注文章在当期的起止页码,无需标注总页码。
- 更新与引用日期:电子资源若内容有更新,需标注更新日期;引用日期应使用“YYYY-MM-DD”格式,确保资源可追溯。
相关问答FAQs
Q1: 参考文献中的作者超过3人时,如何规范著录?
A: 根据GB/T 7714—2025,参考文献作者超过3个时,只列出前3位作者,其后加“,等”(中文文献)或“, et al.”(英文文献),无需列出所有作者。“王明, 李强, 张伟, 等. 中国城市化进程研究[J]. 经济地理, 2025, 40(3): 1-10.”
Q2: 网络文献的引用日期是否必须标注?若文献已被删除或更新怎么办?
A: 网络文献的引用日期是必备项,用于标注资源访问的具体时间,确保信息的可追溯性和准确性,若访问时文献已被删除或更新,建议优先引用可获取的稳定版本(如通过图书馆数据库、学术平台等保存的镜像版本),并在引用日期后注明“(文献已更新,引用内容为访问时版本)”或联系出版方获取稳定链接,若无法获取,则建议更换为其他可追溯的参考文献。

