这是一个非常好的问题,也是很多人在写论文或报告时容易混淆的地方。

答案是:取决于文献的类型和具体的引用格式规范。
下面我将为你详细解释,并分情况说明。
核心原则
最核心的原则是:遵循你所在领域、学校、期刊或机构指定的参考文献格式规范。 不同的格式(如GB/T 7714、APA、MLA、Chicago等)对书名号的使用有不同的规定。
中文文献(主要依据GB/T 7714格式)
在中国大陆的学术写作中,最常用的国家标准是 GB/T 7714-2025《信息与文献 参考文献著录规则》,对于这个格式,规则非常明确:

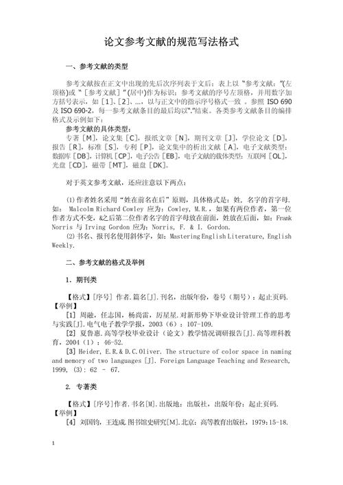
需要使用书名号《》的文献类型:
-
专著:即完整的书籍。
- 格式:[序号] 主要责任者. 题名: 其他题名信息[文献类型标识]. 其他责任者. 版本项. 出版地: 出版者, 出版年: 引文页码[引用日期]. 获取和访问路径.
- 示例:
[1] 刘国钧, 陈绍业, 王凤翥. 图书馆目录[M]. 北京: 高等教育出版社, 1957: 15-18.
-
学位论文:指博士、硕士等的毕业论文。
- 格式:[序号] 主要责任者. 题名[文献类型标识]. 保存地点: 保存单位, 年份.
- 示例:
[5] 张志祥. 间断动力系统的随机扰动及其在守恒律方程中的应用[D]. 北京: 北京大学数学学院, 1998.
(图片来源网络,侵删)
-
析出文献:指从整本文献(如论文集、会议录)中析出的一部分,即一篇独立的文章。
- 格式:[序号] 主要责任者. 题名[文献类型标识]//原文献主要责任者. 原文献题名. 版本项. 出版地: 出版者, 出版年: 析出文献的页码[引用日期]. 获取和访问路径.
- 示例:
[12] 程根伟. 1998年长江洪水的成因与减灾对策[M]//许厚泽, 赵其国. 长江流域洪涝灾害与科技对策. 北京: 科学出版社, 1999: 32-36.
小结:在GB/T 7714格式中,专著、学位论文和析出文献的标题,都必须使用书名号《》,这里的“题名”指的就是文献的完整标题。
不需要使用书名号《》的文献类型:
-
期刊文章:期刊的名称(即刊名)本身不用书名号,但文章的标题也不用书名号。
- 格式:[序号] 主要责任者. 题名[J]. 刊名, 年, 卷(期): 起止页码[引用日期]. 获取和访问路径.
- 示例:
[3] 何龄修. 读南明史[J]. 中国史研究, 1998, (3): 167-173.
- 注意:这里的“题名”是文章标题,不加任何符号。“刊名”是期刊名称,也不加任何符号。
-
报纸文章:与期刊文章类似。
- 格式:[序号] 主要责任者. 题名[N]. 报纸名, 出版日期(版次)[引用日期]. 获取和访问路径.
- 示例:
[13] 谢希德. 创造学习的新思路[N]. 人民日报, 1998-12-25(10).
英文文献(主要依据APA、MLA等格式)
在英文引用格式中,通常不使用中文的书名号《》,而是使用其他方式来标识标题:
-
斜体:用于完整的、独立的出版物,如书籍、期刊、电影、专辑等。
- 示例 (APA格式):
- Book: The Elements of Style (Strunk & White, 2000)
- Journal: Journal of Personality and Social Psychology
- Movie: Inception
- 示例 (APA格式):
-
双引号 " ":用于文章、诗歌、短篇故事、章节、论文等非独立的作品。
- 示例 (APA格式):
- Article: "The Structure of Scientific Revolutions" (Kuhn, 1962)
- Book Chapter: "The Hero's Journey" (in The Writer's Journey)
- 示例 (APA格式):
总结一下英文格式:
- 长作品(书、刊) → 斜体
- 短作品(文章、章节) → 双引号
总结与对比
为了让你看得更清楚,这里有一个简单的对比表格:
| 文献类型 | 中文格式 | 英文格式 (APA为例) |
|---|---|---|
| 专著 (Book) | 必须用书名号《》 | **必须用斜体** |
| 学位论文 (Thesis) | 必须用书名号《》 | **必须用斜体** |
| 期刊 (Journal) | 刊名和文章标题均不用书名号 | 刊名用斜体**, 用双引号 |
| 报纸 (Newspaper) | 报纸名和文章标题均不用书名号 | 报纸名用斜体**, 用双引号 |
| 文章/章节 (Article/Chapter) | 文章/章节标题不用书名号 | 必须用双引号" "** |
最终建议
- 先确认格式:动笔前,务必搞清楚你的论文、报告或投稿需要遵循哪种参考文献格式(如学校要求GB/T 7714,期刊要求APA等)。
- 查阅官方指南:找到该格式的官方手册或权威指南,这是最准确的依据。
- 使用文献管理软件:像EndNote、Zotero、NoteExpress这样的软件可以帮助你自动生成符合特定格式的参考文献,能避免手动输入时出现格式错误。
希望这个详细的解释能彻底解决你的疑惑!
