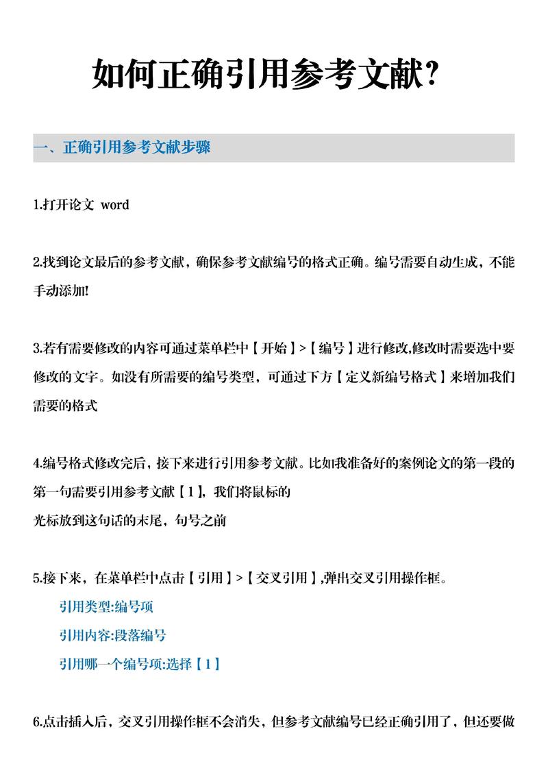
核心定义
参考文献引用日期,顾名思义,就是你在撰写论文或报告时,实际查阅并引用该文献内容的日期。

它指的是你作为作者,为了完成自己的研究,去查找、阅读、并最终从某篇参考文献中提取信息的那一天或那段时间,这个日期不是指:
- 该文献的发表日期。
- 该文献的创建日期。
- 该数据库的收录日期。
它回答了这个问题:“你是什么时候看到并使用这篇文献的?”
为什么需要引用日期?
引用日期在学术写作中扮演着至关重要的角色,主要体现在以下几个方面:
-
体现研究的时效性和准确性
(图片来源网络,侵删)- 知识是不断更新的,一篇十年前的文献,其结论可能已经被新的研究推翻或修正。
- 通过引用日期,读者可以判断你所引用的信息是基于何时已有的知识,如果引用日期非常久远,读者可能会对你的研究是否基于最新进展产生疑问。
-
方便读者溯源和验证
- 读者在阅读你的论文时,可能会想亲自去查看你引用的原始文献,以了解其上下文或细节。
- 如果原始文献后来被作者更新、修订或撤回(在网络预印本、博客或维基百科等平台上常见),那么你引用的版本和读者现在看到的版本可能已经不一样了。
- 明确的引用日期就像是“快照”,告诉读者:“我引用的是在
YYYY-MM-DD这一天这个版本的内容”,这对于可重复性和验证性至关重要。
-
区分引用来源
- 有时,你引用的A文献中提到了B文献,但你并没有直接阅读B文献,这种情况下,你需要注明是“转引自”或“引用自A文献对B文献的讨论”。
- 即使你直接找到了B文献,也需要一个明确的日期来标记你查阅它的时间,这在处理同一作者多篇相似主题的文献时尤其重要。
不同类型文献的引用日期标注规则
根据文献类型的不同,引用日期的标注位置和方式有所区别,以下是一些常见情况:
网络资源(最需要引用日期)
对于任何在线的、不稳定的资源,引用日期是必需的。

- 格式:在文献末尾的
[引用日期]或Retrieved from URL。 - 示例 (APA格式):
Author, A. A. (Year, Month Day). Title of work. Site Name.
Retrieved Month Day, Year, from https://xxxxx示例: 作者. (2025, 10月 27日). 维基百科:人工智能.
检索自https://zh.wikipedia.org/wiki/%E4%BA%BA%E5%B7%A5%E6%99%BA%E8%83%BD
期刊文章、书籍(通常不需要)
对于已经正式发表在期刊或书籍上的内容,其内容是固定的,通常不需要标注引用日期。
- 理由:纸质版书籍和期刊的内容不会改变,即使是电子版,学术数据库通常会提供一个稳定的、不可变的版本(如PDF),引用时只需提供DOI或URL即可,读者可以找到你引用的那个版本。
- 例外情况:如果你引用的是在线的、可修订的版本(如某些在线书籍的早期章节),或者你引用的是作者后来修改过的内容,那么就需要引用日期。
法律文件、报告
这类文件可能有多个版本,因此需要引用日期。
- 格式:通常在标题后或末尾注明。
- 示例:
国家统计局. (2025). 2025年第三季度国民经济运行情况.
发布日期:2025年10月18日.
APA、MLA等主流格式示例
不同学术风格指南对引用日期的要求略有不同。
APA (American Psychological Association) 格式
- 对于在线期刊文章/网页:
Author, A. A. (Year, Month Day). Title of work. Site Name.
Retrieved Month Day, Year, from https://www.xxxx.com - 对于数据库中的期刊文章 (通常不写引用日期):
Author, A. A. (Year). Title of article. Title of Journal, volume(issue), page numbers. https://doi.org/xxxxx
MLA (Modern Language Association) 格式
- 对于网页:
"Title of Page." Website Name, Day Month Year, URL.
Day Month Year, url. 注意:MLA格式中,引用日期放在URL之后,用逗号隔开。 - 对于数据库中的期刊文章 (通常不写引用日期):
Author, A. A. "Title of Article." Title of Journal, vol. X, no. X, Year, pp. xx-xx. Database Name, doi:xxxxx.
GB/T 7714-2025 (中国国家标准) 格式
- 对于网络文献 (OL):
[序号] 主要责任者. 题名[文献类型标志/文献载体标志]. (出版项)[引用日期]. 获取和访问路径. 示例: [1] 作者. 人工智能发展研究[EB/OL]. (2025-10-27)[2025-10-28]. http://www.example.com.
| 特征 | 说明 |
|---|---|
| 是什么 | 你作为作者,查阅并引用该文献内容的日期。 |
| 为什么重要 | 保证研究的可追溯性、准确性和时效性,方便读者验证。 |
| 主要用在哪 | 网络资源、在线报告、可修订的电子文献等不稳定的来源。 |
| 通常不用于哪 | 已发表的期刊文章、书籍固定的传统出版物。 |
| 关键点 | 它是你与参考文献之间的“时间戳”,记录了你使用该信息的那一刻。 |
希望这个详细的解释能帮助你完全理解“参考文献引用日期”的概念和用法!
